好大夫教育
学习中心

【官方发布】医考每科的具体分数、全国成绩排名报告来了!

发布时间:2021-10-27 17:38:42
图片
临床二试4000知识点
考前特惠68元
包邮赠送历年真题详解
图片
图片
▲扫码购买
图片


2021年医师资格考试查成绩时,除了看到每个单元的分数和总分,如何知道每科的具体得分?


内科考了多少分?病理学考了多少分?
各科成绩,总成绩在全国排名多少?
和相同学历的考生之间排名是多少?
不同类型的考题掌握率是多少?


这些问题都不能忽视,了解自身的实力和差距,才能更好的学习和提高!为满足考生了解本人在2021年医师资格考试第一次医学综合考试中对学科知识及认知层次的掌握情况的需求,官方发布成绩报告通知如下:




服务对象


参加2021年医师资格考试第一次医学综合考试,且报考类别为临床执业医师,临床执业助理医师,口腔执业医师,口腔执业助理医师,公共卫生执业医师,公共卫生执业助理医师,乡村全科执业助理医师的考生。 



 

报告内容


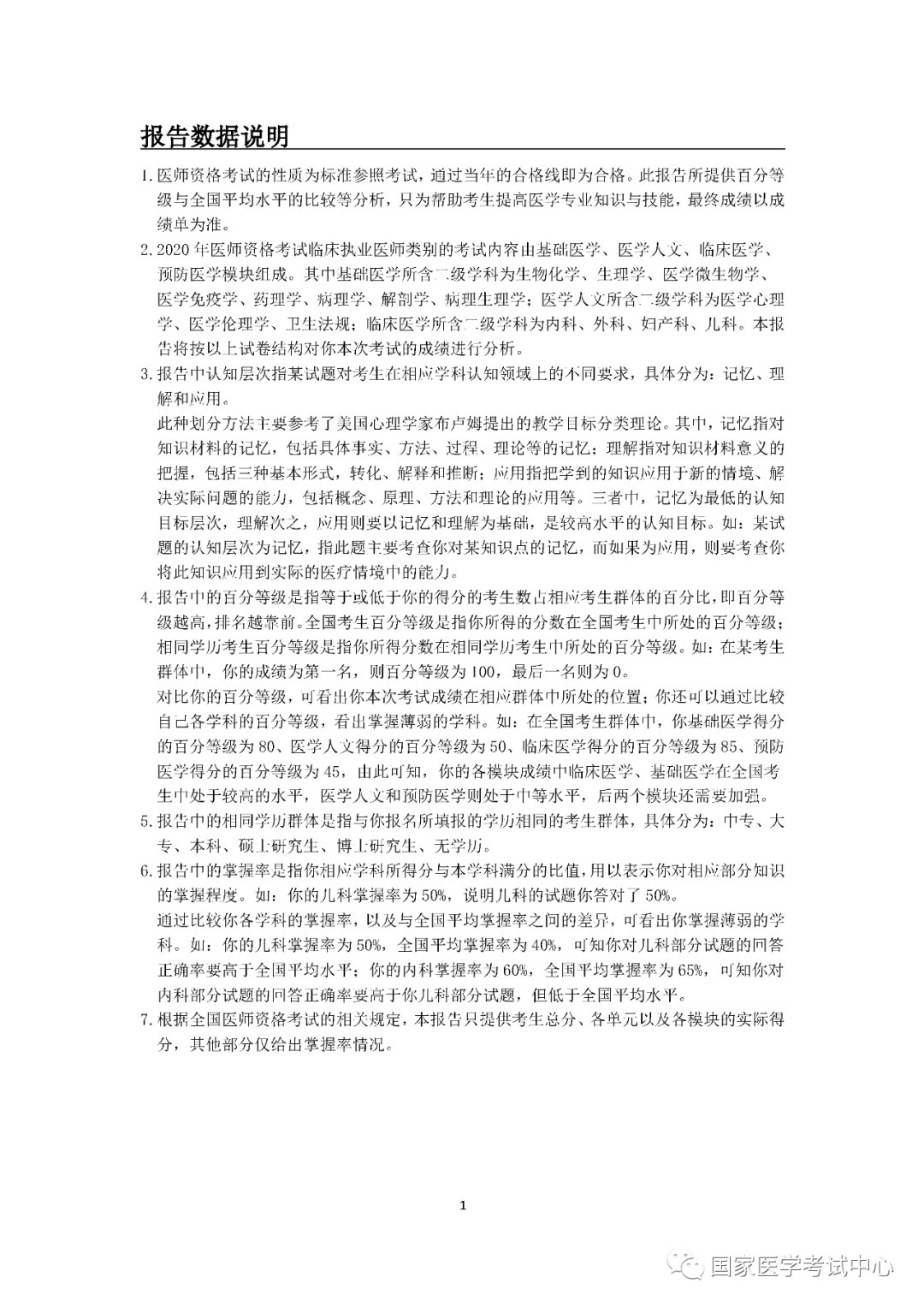
报告的内容包括总成绩、各模块、学科及认知层次的掌握率和百分等级,样例见附件(以临床为例)。其中个人成绩分析数据以四个单元成绩为基础,不包括军事医学及短线医学专业加试部分成绩的数据分析。提供PDF版本报告的下载,方便考生随时查看。




费用


《报告》收取技术服务成本费,每人为50元。 



申请及查看报告流程


  1. 考生使用医师资格考试报名时注册的用户名和密码,通过考生服务(报名|缴费|准考证|成绩单)入口,登陆国家医学考试考生服务系统,进入考试成绩模块,缴费成功即可即时浏览并下载学科成绩报告,申请有效期一年。

  2. 支付采取招商银行支付平台,通过招商银行APP或微信、支付宝扫描二维码缴费。具体缴费事宜请咨询相关银行。



注意事项


此学科成绩报告仅供学习参考,不能代替成绩单使用。


附件


成绩分析报告(样例)


 ▼(点击可查看大图)


图片
图片
图片
图片




图片
图片
图片
图片



图片
图片
图片
图片



图片
图片
图片



没考过的考生也不要气馁
二试逆袭机会来了!


Copyright @ 2025,HAO DAI FU Education.河南好大夫教育集团有限公司